Appearance
Intelligent Manufacturing Integrated Solution for the Steel Industry
——End-to-End Collaborative Management Platform Based on ERP + MES + AI
1. Industry Status and Challenges Analysis
1.1 Steel Industry Development Trends
- The global steel industry is undergoing its fourth industrial revolution, with digital factory construction becoming an industry consensus.
- Data from the China Iron and Steel Association shows that in 2022, key steel enterprises increased digital investments by an average of 23%, yet overall intelligent adoption remains below 35%.
- Under carbon neutrality goals, green intelligent manufacturing has become imperative. The industry urgently needs:
✓ Process optimization
✓ Precise energy management
✓ Intelligent equipment maintenance
1.2 Key Pain Points
1. Order Management
- Rising order complexity due to multi-variety, small-batch trends
- Manual scheduling inefficiencies, taking 4–6 hours for daily planning
2. Production Execution
- Siloed process data with "information funnel" effects in parameter transfer
- Critical equipment data capture rate below 60%, with vast empirical data undigitized
3. Quality Control
- Manual sampling for defect detection, averaging 12% missed rate
- Cross-system quality tracing requires 3.5 hours per case
4. Inventory Management
- Obsolete semi-finished goods inventory accounts for 25%, tying up capital
- Finished goods turnover days exceed industry benchmarks by 30%+
5. Obsolete IT Infrastructure Lock-In
- Production systems and databases run on 20+ year-old hardware, escalating maintenance costs/risks
- Siloed architecture with disconnected processes, data, and applications
- Legacy systems impede cloud, big data, AI, and IoT adoption
- Inadequate wired/wireless network coverage and communication infrastructure
6. Mismatched IT Service Cost-Efficiency
- Incumbent IT vendors charge premium rates for changes/integration, far above market levels
- Services fail to adapt to organizational workflows, hindering governance
- Knowledge gaps due to retiring/attrited IT staff make maintenance unsustainable
7. Lagging Industrial Big Data & AI
- Inability to integrate data from safety, HR, logistics, etc., for smart modeling
- Disconnected nodes prevent automated, intelligent workflow innovation
2. Solution Architecture
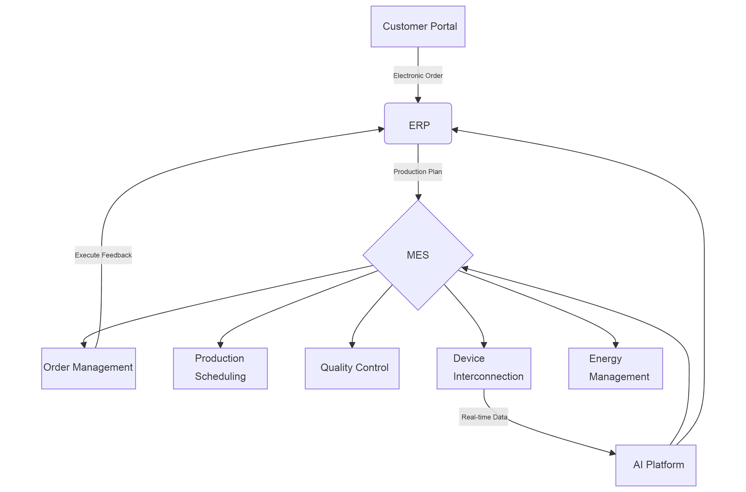
2.1 System Topology

2.2 Technical Framework
A "Cloud-Edge-Device" collaborative architecture:
- Cloud: Hosts ERP and AI training for group-wide control
- Edge: Onsite MES servers and edge computing nodes
- Device: 2,000+ equipment connected via industrial IoT gateways
3. Core Functional Modules
3.1 Smart Order Management (ERP)
- Automated Order Parsing: Supports Excel/EDI/API imports with NLP-based key field extraction
- Dynamic Capacity Assessment: Real-time MES integration for equipment status + visual load dashboards
3.2 Intelligent MES
3.2.1 Order Lifecycle Management
| Stage | Focus | Technology |
|---|---|---|
| Order Receipt | Auto-convert to work orders | Rule-based smart splitting |
| Scheduling | Equipment/process/energy constraints | Genetic algorithm optimization |
| Execution | Real-time progress tracking | Industrial APP mobile alerts |
| Completion | Auto-triggered QC | Workflow engine |
3.2.2 Digital Process Standards
- Unified process knowledge base
- Key parameter controls
3.3 AI Predictive Systems
3.3.1 Semi-Finished Goods Demand Model
Inputs:
✓ 7-day order forecasts
✓ WIP inventory status
✓ Historical consumption patterns

3.3.2 Defect Prediction
- Model: XGBoost algorithm
- Critical Parameters:
- Finish-rolling temp (Weight: 0.32)
- Rolling force (0.25)
- Cooling rate (0.18)
4. Implementation & Governance
4.1 Methodology
- Lean "Consulting + Design + Agile Development" model for commercial goals
- Onsite teams conduct Figma prototyping and rapid validation, slashing IT-business alignment time.
- Agile iterations minimize time-to-market (TTM) and capex risks.
- Python-based open frameworks for ecosystem flexibility
- Cloud-native architecture breaks legacy lock-in, enabling Industry 4.0 transition
4.2 Phased Rollout
- Foundation (1–3 months):
- Network upgrades
- Data standardization
- Deployment (4–6 months):
- MES module rollout
- Historical data migration
- AI Enhancement (7–12 months):
- Model training
- Digital twin deployment
4.3 Change Management
- Three-tier training:
✓ Leadership: Digital strategy
✓ Middle mgmt.: System administration
✓ Frontline: Certified operations
5. Expected Benefits
5.1 Direct Economic Gains
| Metric | Before | Target | Annualized Benefit |
|---|---|---|---|
| Order cycle time | 45 days | 32 days | ¥18M |
| Quality loss costs | 3.2% | 2.1% | ¥6.5M |
| Inventory turnover | 6.8/yr | 9.2/yr | ¥12M |
5.2 Operational Improvements
- Standardized process database reduces human errors
- End-to-end visibility boosts decision efficiency by 40%
6. Case Study
Results for a 10M-ton steelmaker:
- Orders: Processing time cut from 4h → 30min; emergency response +50%
- Production: Caster utilization up from 82% → 91%; rolling energy use -7.5%
- Quality: Defect detection 88% → 99.3%; tracing time -95%